2025年9月29日,“何享健青年科学家”首期项目资助名单通过基金官网、官方公众号正式公布。20位在医学与生命科学、能源环境与气候变化领域杰出的青年科学家成功入选,将分别获得200万元的科研资助,助力其开展具备原创性和突破性的基础、转化和应用研究。
20位青年科学家获资助
自2024年11月“何享健青年科学家”项目启动以来,该计划便受到国内高校与科研机构的广泛关注,近1000名青年科研人才参与申报。经提名机构内部遴选、基金秘书处形式审查、同行专家专业评审及评审委员会最终遴选等多轮严格环节,从众多优秀候选人中确定了20人作为首期拟资助对象。
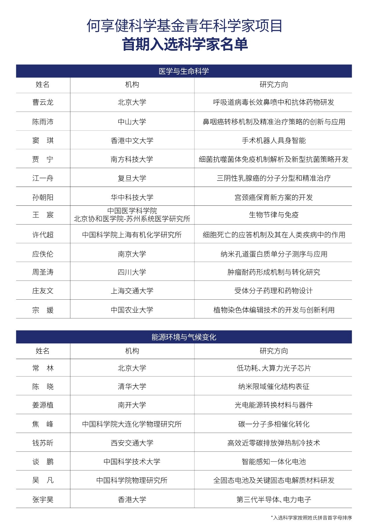
本次入选的20位青年科学家涵盖两大重点领域,其中医学与生命科学领域12人、能源环境与气候变化领域8人。具体名单如下:

20位拟资助科学家均在各自的研究领域展现出科研潜力,其未来研究计划聚焦学科前沿,对推动医学与生命科学、能源环境与气候变化领域的技术突破与产业升级具备潜在价值。
揭晓仪式及学术研讨会10月下旬举办
为进一步推动科研交流与成果展望,何享健科学基金拟于2025年10月25日在佛山顺德举办“何享健青年科学家”首期项目的揭晓仪式及学术研讨会。学术研讨会将按医学与生命科学、能源环境与气候变化两大领域分组开展深度研讨,围绕获资助科学家的研究计划可行性、技术难点及相关领域前沿方向展开交流。
第二期项目提名计划 11 月启动
在“何享健青年科学家”首期项目落地之际,何享健科学基金同步规划后续工作,计划于2025年11月正式启动第二期 “何享健青年科学家” 项目提名,持续发掘更多具有原创性和突破性的基础、转化和应用研究能力的青年科研人才。
【何享健科学基金】
何享健科学基金是由美的集团创始人何享健以个人名义出资30亿元创立的公益性基金,于2023年5月在大湾区科学论坛开幕式上正式发布。基金依托广东美泽科技发展有限公司设立,由佛山市顺德区美泽科学发展中心承办,以 “支持基础研究突破、推动原创成果转化” 为核心目标,重点关注对世界经济发展、人类文明进步具有重大影响力的领域,包括但不限于医疗健康和生命科学、绿色能源和气候变化等,通过制度化、持续性的资助,为全球科学事业发展贡献力量。
IOL观察
IOL刊物
数据云仓
报告
冷暖智造
